安徽省
安徽省2018-2019年政府集中采购目录及采购限额标准
一、集中采购目录
单项或批量采购预算满20万元医疗装备、医药品纳入集中采购目录。
二、疏散采购限额标准
关于未纳入集中采购目录但抵达采购限额标准的项目,应当依法实验疏散采购。疏散采购限额标准为:
省级:货物、服务类项目,单项或批量采购预算满20万元;工程类项目,单项采购预算满50万元。
市、县级:货物、服务类项目,单项或批量采购预算满10万元;工程类项目,单项采购预算满30万元。
政府采购货物、服务类项目,省级单项或批量采购预算满200万元,市、县级单项或批量采购预算满100万元的,必需接纳果真招标方法。
发改委文件全文
国家生长刷新委
关于印发《必需招标的基础设施和公用事业项目规模划定》的通知
发改规则规〔2018〕843号
各省、自治区、直辖市人民政府,国务院各部委、各直属机构:
《必需招标的基础设施和公用事业项目规模划定》已经国务院批准,现印发你们,请凭证执行。
附件:必需招标的基础设施和公用事业项目规模划定
国家生长刷新委
2018年6月6日
附件:
必需招标的基础设施和公用事业项目规模划定
第一条 为明确必需招标的大型基础设施和公用事业项目规模,凭证《中华人民共和国招标投标法》和《必需招标的工程项目划定》,制订本划定。
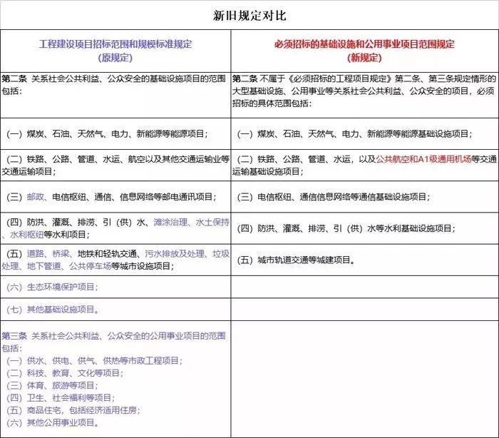
第二条 不属于《必需招标的工程项目划定》第二条、第三条划定情形的大型基础设施、公用事业等关系社会公共利益、公众清静的项目,必需招标的详细规模包括:
(一)煤炭、石油、自然气、电力、新能源等能源基础设施项目;
(二)铁路、公路、管道、水运,以及公共航空和A1级通用机场等交通运输基础设施项目;
(三)电信枢纽、通讯信息网络等通讯基础设施项目;
(四)防洪、浇灌、排涝、引(供)水等水利基础设施项目;
(五)都会轨道交通等城建项目。
第三条 本划定自2018年6月6日起施行。

(注:蓝色部分内容在新划定中被删除)
附:国家生长刷新委令第16号
原文链接:http://zfxxgk.ndrc.gov.cn/web/iteminfo.jsp?id=14158

《必需招标的工程项目划定》
第一条 为了确定必需招标的工程项目,规范招标投标运动,提高事情效率、降低企业本钱、预防糜烂,凭证《中华人民共和国招标投标法》第三条的划定,制订本划定。
第二条 所有或者部分使用国有资金投资或者国家融资的项目包括:
(一)使用预算资金200万元人民币以上,并且该资金占投资额10%以上的项目;
(二)使用国有企业事业单位资金,并且该资金占控股或者主导职位的项目。
第三条 使用国际组织或者外国政府贷款、援助资金的项目包括:
(一)使用天下银行、亚洲开发银行等国际组织贷款、援助资金的项目;
(二)使用外国政府及其机构贷款、援助资金的项目。
第四条 不属于本划定第二条、第三条划定情形的大型基础设施、公用事业等关系社会公共利益、公众清静的项目,必需招标的详细规模由国务院生长刷新部分会同国务院有关部分凭证确有须要、严酷限制的原则制订,报国务院批准。
第五条 本划定第二条至第四条划定规模内的项目,其勘探、设计、施工、监理以及与工程建设有关的主要装备、质料等的采购抵达下列标准之一的,必需招标:
(一)施工单项条约估算价在400万元人民币以上;
(二)主要装备、质料等货物的采购,单项条约估算价在200万元人民币以上;
(三)勘探、设计、监理等服务的采购,单项条约估算价在100万元人民币以上。统一项目中可以合并举行的勘探、设计、施工、监理以及与工程建设有关的主要装备、质料等的采购,条约估算价合计抵达前款划定标准的,必需招标。
第六条 本划定自2018年6月1日起施行。