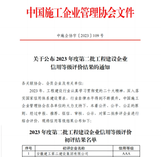
克日,中国施工企业管理协会宣布的2023年度第二批工程建设信用品级评价的效果中,建工二建获评“工程建设企业信用品级评价AAA企业”。

此次顺遂获评AAA级信用企业,是建工二建综合实力和企业形象的充分体现,对公司进一步开拓市场起到了起劲的作用。公司将充分验展省属企业引领树模作用,进一步规范市场行为,起劲推行社会责任,增强诚信建设,勇于继续作为,起劲增强企业焦点竞争力,为公司高质量生长提供强有力支持。
克日,中国施工企业管理协会宣布的2023年度第二批工程建设信用品级评价的效果中,建工二建获评“工程建设企业信用品级评价AAA企业”。

此次顺遂获评AAA级信用企业,是建工二建综合实力和企业形象的充分体现,对公司进一步开拓市场起到了起劲的作用。公司将充分验展省属企业引领树模作用,进一步规范市场行为,起劲推行社会责任,增强诚信建设,勇于继续作为,起劲增强企业焦点竞争力,为公司高质量生长提供强有力支持。
地址:安徽省合肥市裕溪路1060号 电话:0551-64483368 邮编:230011
Copyright ? 2024 www.ah2j.com All Rights Reserved 版权所有 · 中欧体育(宿州)投资生长集团有限公司皖ICP备08002275号-1